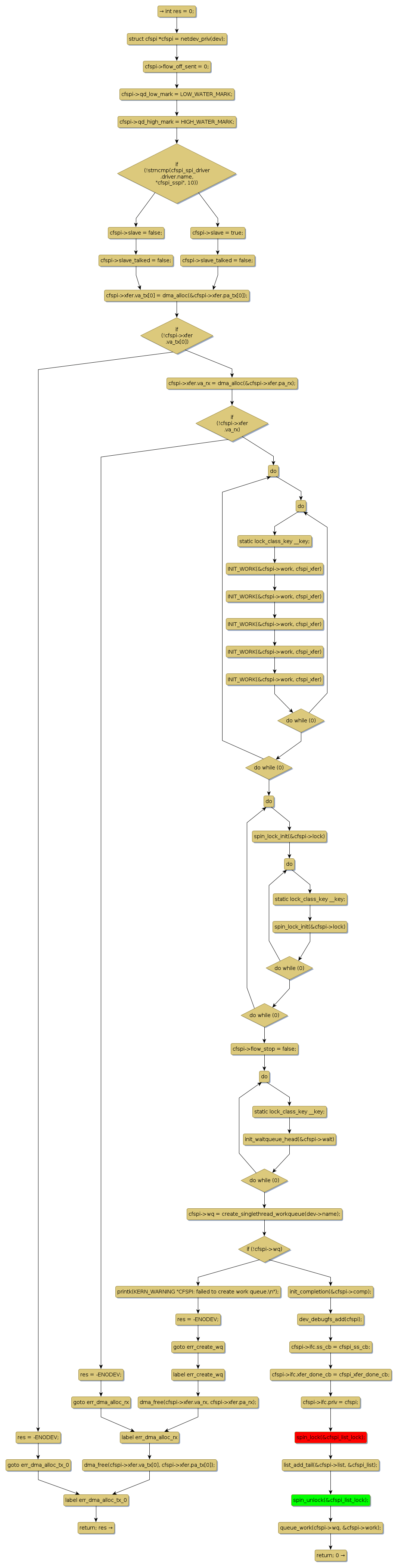
Instance Verification Kit (IVK)
spin lock @ [15987+28+/linux-3.19-rc1/drivers/net/caif/caif_spi.c]
Instance Signature: cfspi_list_lock
|
The Matching Pair Graph:
|
|
Function Name
|
Control Flow Graph (CFG)
|
Events Flow Graph (EFG)
|
Source Correspondence
|
|
cfspi_init
|
|
|
[14501+10+/linux-3.19-rc1/drivers/net/caif/caif_spi.c]
|